









一、市场分析核心维度
1. 需求与趋势
核心指标:关键词搜索量、Google Trends 三年趋势(排除季节性/衰退品类)。
2. 竞争格局判断(卖家JL插件-BS榜单-AI 数据解读
垄断度:
自营占比<10%(超过则慎入);
商品/brand/卖家集中度<70%(超过即垄断);
BS100中新品占比>10%(证明新玩家有进入机会)
review 壁垒:平均评分数<1000(新品评分数<200
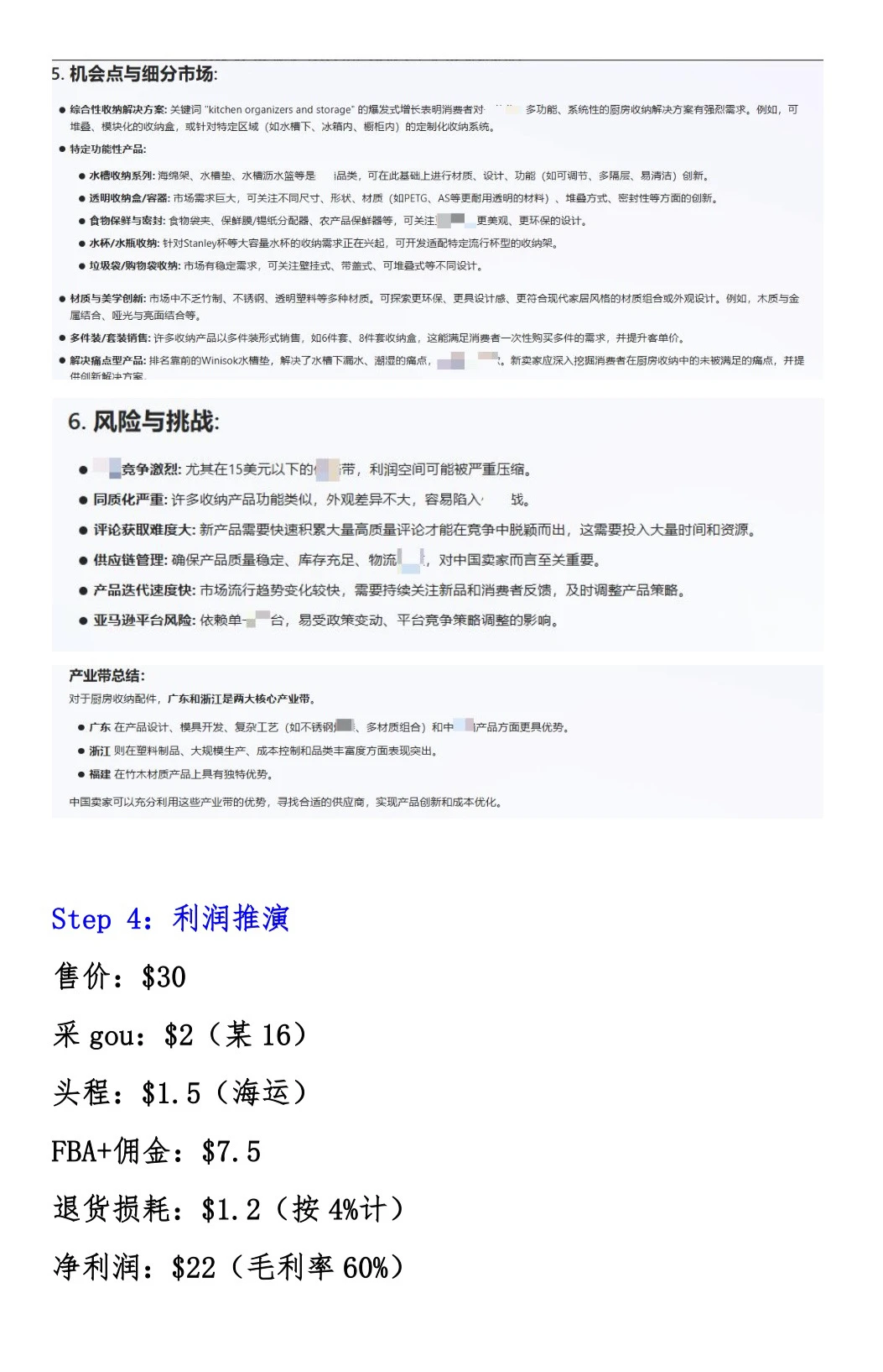
3. 利润空间测算
毛利率>30%:计算逻辑:利润=售价-(采 gou+头程+FBA费+yong 金+退货损失)。
Price 带选择:$15-$60(避开低价内卷与高客单运营门檻)。
4. 运营风xian排查
退货率<10%(家居类超过15%需谨慎);
rating>4.0(低分市场往往存在产品问题)
#亚马逊运营 #亚马逊小白入门 #亚马逊运营干货 #亚马逊运营技巧 #亚马逊运营日常 #亚马逊新手 #亚马逊运营小白 #亚马逊创业 #亚马逊运营教学 #亚马逊运营实操
1. 需求与趋势
核心指标:关键词搜索量、Google Trends 三年趋势(排除季节性/衰退品类)。
2. 竞争格局判断(卖家JL插件-BS榜单-AI 数据解读
垄断度:
自营占比<10%(超过则慎入);
商品/brand/卖家集中度<70%(超过即垄断);
BS100中新品占比>10%(证明新玩家有进入机会)
review 壁垒:平均评分数<1000(新品评分数<200
3. 利润空间测算
毛利率>30%:计算逻辑:利润=售价-(采 gou+头程+FBA费+yong 金+退货损失)。
Price 带选择:$15-$60(避开低价内卷与高客单运营门檻)。
4. 运营风xian排查
退货率<10%(家居类超过15%需谨慎);
rating>4.0(低分市场往往存在产品问题)
#亚马逊运营 #亚马逊小白入门 #亚马逊运营干货 #亚马逊运营技巧 #亚马逊运营日常 #亚马逊新手 #亚马逊运营小白 #亚马逊创业 #亚马逊运营教学 #亚马逊运营实操

研报速递
发表评论
发表评论: