研报速递
首页
行业资讯
热门搜索
加入亿拓客·流量大师 撬动财富之门!!!
首页
»
行业资讯
» 【Day 7】华泰证券-大消费行业研报知识整理
行业资讯
加入亿拓客·流量大师 撬动财富之门!!!
【Day 7】华泰证券-大消费行业研报知识整理
wang
2025-09-27
行业资讯
【Day 7】华泰证券-大消费行业研报知识整理
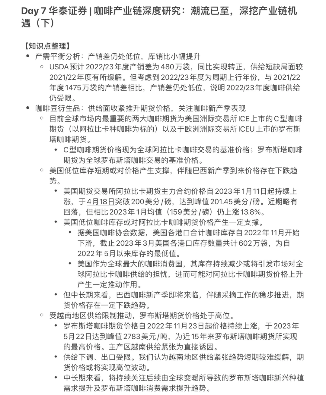
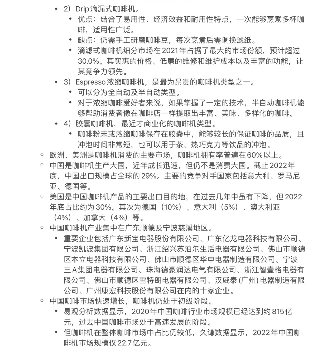
🌟咖啡产业链深度研究:潮流已至,深挖产业链机遇(下)🌟\n报告来源:华泰证券研究所
上一篇:
市场调研的宝藏网站推荐
下一篇:
高盛的【泡泡玛特Labubu】研报还是太全面了
猜你喜欢
【西部非银】25家上市券商2025年报综述:业绩业务全面修复,期待估值回归
上海市蒂艾孚网络科技有限公司
0411:创业板指数新高,券商和锂电冲高回落,人工智能内部分歧
上海市蒂艾孚网络科技有限公司
券商,就十个字
上海市蒂艾孚网络科技有限公司
券商——火山爆发形态结构
上海市蒂艾孚网络科技有限公司
我是怎么找到券商经理开户的?
上海市蒂艾孚网络科技有限公司
三重利好引爆券商:估值底+业绩爆+政策强,龙头启航
上海市蒂艾孚网络科技有限公司
发表评论
发表评论:
取消回复
发表评论
发表评论: