








🌈选择企业盈利能力分析作为毕业论文的题目,既是一个挑战,也是一个探索企业核心竞争力和市场表现的绝佳机会。以XX公司为案例,深入分析其盈利能力,为同样对此话题感兴趣的同学们提供一些写作思路和方法。🔍📚
🎯明确研究目标和研究问题 🔍以XX公司为例,我们可以从其年度报告、行业数据和市场分析中,提取关键财务指标如营业收入、净利润、资产负债率等,来构建我们的研究框架。📊➡🎯
📊对比分析XX公司与同行业其他企业的财务数据 🔍通过对比分析XX公司与同行业其他企业的财务数据,我们可以揭示XX公司在盈利能力方面的独特之处和潜在问题。这一步不仅需要运用到财务分析的技巧,还需要将数据背后的经营策略和市场环境考虑进去。🔬💼
🛠提出针对性的改进建议或策略 🔍深入分析后,提出针对性的改进建议或策略将是论文的亮点。例如,如果发现XX公司的成本控制能力较弱,可以提出优化供应链管理、采用新技术降低生产成本等建议。🛠💡
📝注意论据的确凿性和逻辑的严密性 🔍撰写论文时务必注意论据的确凿性和逻辑的严密性。每一个观点和结论都应该基于数据和分析,避免空泛和主观臆断。同时,也要关注写作的规范性,确保引用和格式符合学术要求。📝🔏
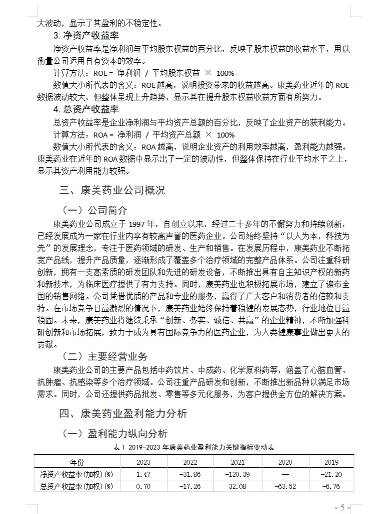
附图是康美药业公司盈利能力分析研究范文,感兴趣的朋友快来截图,点个赞就能获得模板~需要的请在评论区留言哦!
#企业盈利能力分析 #毕业论文写作 #财务分析 #市场分析 #写作方法
🎯明确研究目标和研究问题 🔍以XX公司为例,我们可以从其年度报告、行业数据和市场分析中,提取关键财务指标如营业收入、净利润、资产负债率等,来构建我们的研究框架。📊➡🎯
📊对比分析XX公司与同行业其他企业的财务数据 🔍通过对比分析XX公司与同行业其他企业的财务数据,我们可以揭示XX公司在盈利能力方面的独特之处和潜在问题。这一步不仅需要运用到财务分析的技巧,还需要将数据背后的经营策略和市场环境考虑进去。🔬💼
🛠提出针对性的改进建议或策略 🔍深入分析后,提出针对性的改进建议或策略将是论文的亮点。例如,如果发现XX公司的成本控制能力较弱,可以提出优化供应链管理、采用新技术降低生产成本等建议。🛠💡
📝注意论据的确凿性和逻辑的严密性 🔍撰写论文时务必注意论据的确凿性和逻辑的严密性。每一个观点和结论都应该基于数据和分析,避免空泛和主观臆断。同时,也要关注写作的规范性,确保引用和格式符合学术要求。📝🔏
附图是康美药业公司盈利能力分析研究范文,感兴趣的朋友快来截图,点个赞就能获得模板~需要的请在评论区留言哦!
#企业盈利能力分析 #毕业论文写作 #财务分析 #市场分析 #写作方法

研报速递
发表评论
发表评论: