








做产品经理,其中很大的工作内容便是产品规划,产品规划的第一步是做市场分析。
市场容量
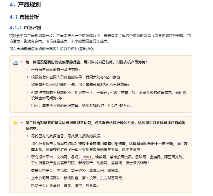
产品经理规划一款产品进入一个市场或行业,需要了解该市场容量,一般也会叫做市场规模/市场潜力有多大,市场容量越大,产品发展空间越大。
如何计算?
【自己估算】比较熟悉的行业,可以自己估算的。例如洗衣机估算,假设每家有1台洗衣机,根据全国人口普查数据5亿户家庭,每台洗衣机使用年限7年,那么可以估算为5亿/7🟰7000万台。
【行业报告】寻找已有的数据信息,找到相关报告进行交叉验证,获得一个可参考的数据。具体网站图片中有罗列一部分。
市场增长率
市场规模是静态角度看市场大小,市场增长率是动态角度看增长变化。
从市场规模和增长率2个维度可将市场划分为4种类型:巨头争抢、未来明星、瘦狗堪忧、细分市场。具体差异,图片中有解释。但是现实中,大部分产品经理遇到的是细分市场。
不同地区市场对比
增长率是时间维度对市场做动态分析,空间维度对市场做分析同样重要,不同市场情况不同。发展阶段不同,要评估市场渗透率,以便明确市场方向。
竞争格局
市场容量是晋升天花板,竞争格局好比一起竞聘同一岗位的其他同事,竞争对手越少越好。竞争格局也叫市场集中度,这里我们看到四种竞争格局。完全垄断市场,意味着品牌即品类,完全竞争市场意味着有品类无品牌。后者进入机会更大,更可能做出爆品。
市场细分
这部分是产品经理重点要明确的地方。现实生活中,很多产品经理贪多,一样一款产品能满足所有用户需求,这种没有明确定位的,往往产品的特点,竞争力都不强,也不容易被用户所接受,想要产品各个方面都完美很难实现,结果产品可能是普通,要不产品成本失控。
那么市场细分维度:
【地理因素】包括国家、地区等,不同地理环境下消费者属性不同。
【人口因素】如性别、年龄等划分。
【心理因素】如个性、偏好、生活方式、阶层等。
【行为因素】如时机和利益。时机一般是有周期性的产品。利益是指不同用户对产品提供的利益诉求不一样。这种划分在细分市场用的还是挺多的。
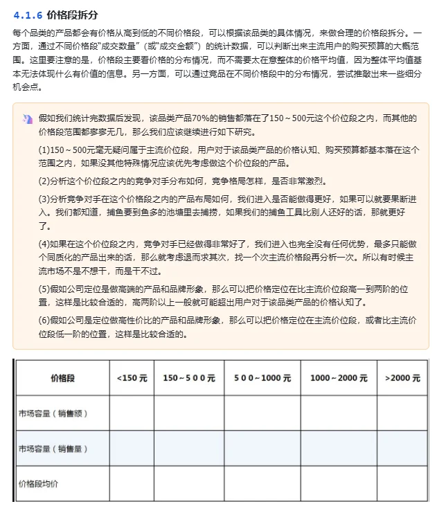
价格段划分
不同品类价格端有高低之分,可以根据该品类的具体情况做合理的价格端拆分。通过不同价格段可以判断主流用户购买预算的大概范围。另一方面,可以根据竞品价格段分布,推敲细分机会点。
另外,价格段拆分可以形成产品组合概念。
总结:这是一份通用版市场分析框架。
市场容量
产品经理规划一款产品进入一个市场或行业,需要了解该市场容量,一般也会叫做市场规模/市场潜力有多大,市场容量越大,产品发展空间越大。
如何计算?
【自己估算】比较熟悉的行业,可以自己估算的。例如洗衣机估算,假设每家有1台洗衣机,根据全国人口普查数据5亿户家庭,每台洗衣机使用年限7年,那么可以估算为5亿/7🟰7000万台。
【行业报告】寻找已有的数据信息,找到相关报告进行交叉验证,获得一个可参考的数据。具体网站图片中有罗列一部分。
市场增长率
市场规模是静态角度看市场大小,市场增长率是动态角度看增长变化。
从市场规模和增长率2个维度可将市场划分为4种类型:巨头争抢、未来明星、瘦狗堪忧、细分市场。具体差异,图片中有解释。但是现实中,大部分产品经理遇到的是细分市场。
不同地区市场对比
增长率是时间维度对市场做动态分析,空间维度对市场做分析同样重要,不同市场情况不同。发展阶段不同,要评估市场渗透率,以便明确市场方向。
竞争格局
市场容量是晋升天花板,竞争格局好比一起竞聘同一岗位的其他同事,竞争对手越少越好。竞争格局也叫市场集中度,这里我们看到四种竞争格局。完全垄断市场,意味着品牌即品类,完全竞争市场意味着有品类无品牌。后者进入机会更大,更可能做出爆品。
市场细分
这部分是产品经理重点要明确的地方。现实生活中,很多产品经理贪多,一样一款产品能满足所有用户需求,这种没有明确定位的,往往产品的特点,竞争力都不强,也不容易被用户所接受,想要产品各个方面都完美很难实现,结果产品可能是普通,要不产品成本失控。
那么市场细分维度:
【地理因素】包括国家、地区等,不同地理环境下消费者属性不同。
【人口因素】如性别、年龄等划分。
【心理因素】如个性、偏好、生活方式、阶层等。
【行为因素】如时机和利益。时机一般是有周期性的产品。利益是指不同用户对产品提供的利益诉求不一样。这种划分在细分市场用的还是挺多的。
价格段划分
不同品类价格端有高低之分,可以根据该品类的具体情况做合理的价格端拆分。通过不同价格段可以判断主流用户购买预算的大概范围。另一方面,可以根据竞品价格段分布,推敲细分机会点。
另外,价格段拆分可以形成产品组合概念。
总结:这是一份通用版市场分析框架。

研报速递
发表评论
发表评论: