研报速递
首页
行业资讯
热门搜索
加入亿拓客·流量大师 撬动财富之门!!!
首页
»
行业资讯
» 衣帽架~市场趋势洞察
行业资讯
加入亿拓客·流量大师 撬动财富之门!!!
衣帽架~市场趋势洞察
wang
2025-11-15
行业资讯
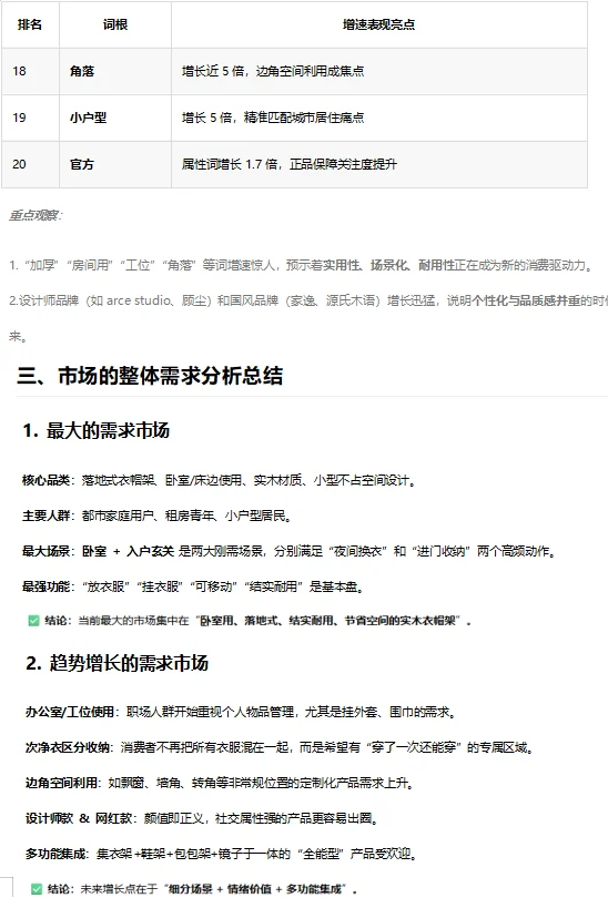
衣帽架~市场趋势洞察
#行业分析
#趋势
#市场发展趋势
上一篇:
记录一下第一次当远程行研小黑工
下一篇:
支付宝开的券商
猜你喜欢
女客户经理在券商营业部太难了
上海市蒂艾孚网络科技有限公司
某券商员工炒股两年半,亏损77万!积极配合调查,如实陈述,被罚20万!| 案例2024年第144期
上海市蒂艾孚网络科技有限公司
券商财富管理转型提速!国联民生、华安证券走出差异化扩张路径
上海市蒂艾孚网络科技有限公司
券商冲刺“开门红”,线上开户仍是主战场,新增客户结构生变
上海市蒂艾孚网络科技有限公司
华安、东北证券香港业务各获批,多家券商出手迎接“国际业务春天”
上海市蒂艾孚网络科技有限公司
2026-02-11 券商行业研报分析总结
上海市蒂艾孚网络科技有限公司
发表评论
发表评论:
取消回复
发表评论
发表评论: