















未来50年这五大产业盯紧它们就对了!🔥
🤖 一、人工智能产业
🔬 发展趋势:
大语言模型|AI Agent💼|具身智能|AIDC💻
🏭 二、智能制造产业
⚙️ 生态优势:产业集群吊打全球!但技术天花板待突破
🔥 发展趋势:
🤖 机器人|🚁 低空经济|🌊 深海装备
🏥 三、医疗健康产业
👵 刚需爆发:老龄化催生万亿市场!全产业链出海无敌
💡 发展趋势:
📸 AI医疗影像|👵 智能养老|🧠 脑机接口
🛍️ 四、大众消费产业
🎯 新消费趋势:
💖 情感消费|🥗 健康消费|🤖 智能消费
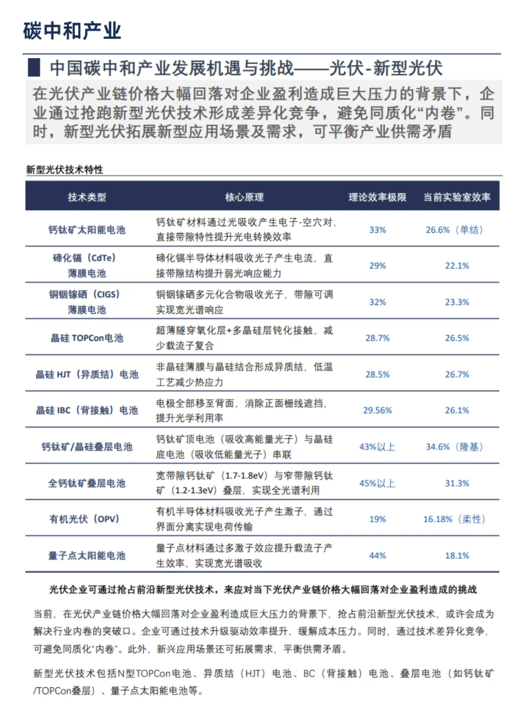
♻️ 五、碳中和产业
💡 技术发展趋势:
☀️ 新型光伏|🌈 钙钛矿光伏|♻️ CCUS碳捕捉技术
✅内容来源:沙利文《中国未来50年产业发展趋势白皮书(第四期)》281页
👉点击左下角获取完整报告(pdf文件)
#未来产业 #投资风口 #碳中和 #人工智能 #小红书干货 #未来产业 #AI时代 #智能医疗 #新消费
🤖 一、人工智能产业
🔬 发展趋势:
大语言模型|AI Agent💼|具身智能|AIDC💻
🏭 二、智能制造产业
⚙️ 生态优势:产业集群吊打全球!但技术天花板待突破
🔥 发展趋势:
🤖 机器人|🚁 低空经济|🌊 深海装备
🏥 三、医疗健康产业
👵 刚需爆发:老龄化催生万亿市场!全产业链出海无敌
💡 发展趋势:
📸 AI医疗影像|👵 智能养老|🧠 脑机接口
🛍️ 四、大众消费产业
🎯 新消费趋势:
💖 情感消费|🥗 健康消费|🤖 智能消费
♻️ 五、碳中和产业
💡 技术发展趋势:
☀️ 新型光伏|🌈 钙钛矿光伏|♻️ CCUS碳捕捉技术
✅内容来源:沙利文《中国未来50年产业发展趋势白皮书(第四期)》281页
👉点击左下角获取完整报告(pdf文件)
#未来产业 #投资风口 #碳中和 #人工智能 #小红书干货 #未来产业 #AI时代 #智能医疗 #新消费

研报速递
发表评论
发表评论: