









研究整合2490名设计行业从业者的调研结果,得出以下主要结论:[详见报告]
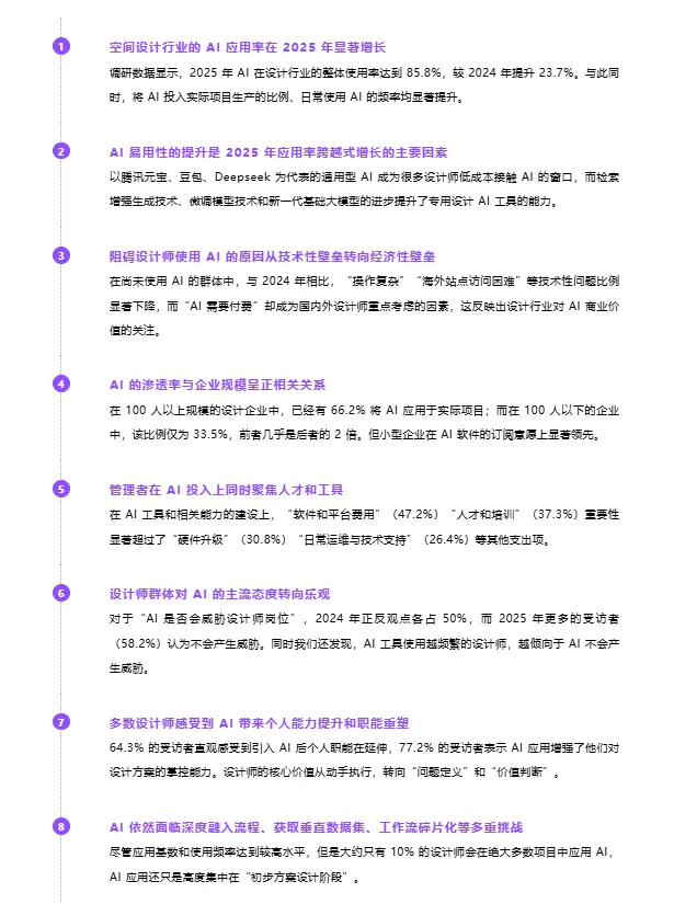
· 空间设计行业的 AI 应用率在 2025 年显著增长;
· AI 易用性的提升是 2025 年应用率跨越式增长的主要因素;
· 碍设计师使用 AI 的原因从技术性壁垒转向经济性壁垒;
· AI 的渗透率与企业规模呈正相关关系;
· 管理者在 AI 投入上同时聚焦人才和工具;
· 设计师群体对 AI 的主流态度转向乐观;
· 多数设计师感受到 AI 带来个人能力提升和职能重塑;
· AI 依然面临深度融入流程、获取垂直数据集、工作流碎片化等多重挑战;
#设计师未来 #AI应用 #AI工具 #设计行业 #建筑设计 #景观设计 #城市规划 #开源城市计划 #AIGC #设计师发展前景
· 空间设计行业的 AI 应用率在 2025 年显著增长;
· AI 易用性的提升是 2025 年应用率跨越式增长的主要因素;
· 碍设计师使用 AI 的原因从技术性壁垒转向经济性壁垒;
· AI 的渗透率与企业规模呈正相关关系;
· 管理者在 AI 投入上同时聚焦人才和工具;
· 设计师群体对 AI 的主流态度转向乐观;
· 多数设计师感受到 AI 带来个人能力提升和职能重塑;
· AI 依然面临深度融入流程、获取垂直数据集、工作流碎片化等多重挑战;
#设计师未来 #AI应用 #AI工具 #设计行业 #建筑设计 #景观设计 #城市规划 #开源城市计划 #AIGC #设计师发展前景

研报速递
发表评论
发表评论: