







🎧 【惊人数据】
👉 中国播客用户已突破1.2亿,每10个年轻人里就有3个是“耳机党”!
👉 市场规模预计2025年超50亿,广告主疯狂涌入,你的耳朵正在被“盯上”!
🌟 【谁在听播客?】
📍 高知高收入人群:75%用户是本科以上,月入过万比例超高!
📍 一线城市主力:北上广深杭蓉用户占比超60%,通勤、家务、睡前成黄金收听场景!
📍 Z世代&女性崛起:年轻人更爱小众文化,女性听众在情感、生活类播客中占主导!
🔥 【爆款内容密码】
✅ 聊天类仍是顶流,但“深度内容”才是王道!
✅ 播客剧、心理疗愈、垂直兴趣成新蓝海,小众即高级!
✅ 主播IP化是核心:人格魅力>内容本身,粉丝经济潜力无限!
💡 【平台暗战谁赢了?】
小宇宙:文艺青年的精神角落,社区粘性无敌!
喜马拉雅:车载场景霸主,通勤党的首选!
网易云音乐:用音乐基因做播客,Z世代疯狂上头!
B站:视频播客来袭,耳朵眼睛一起卷!
🚀 【未来已来!】
👉 AI剪辑+智能推荐:制作门槛暴降,小白也能当主播!
👉 车载场景成新战场:开车听播客,堵车也不emo!
👉 视频播客爆发:声音不够看?画面来凑!
💬 【给听众的真心话】
“信任经济”是播客的灵魂,
你因为主播买过东西吗?
评论区聊聊你的“耳朵消费”~
#行业报告 #行业研究 #播客 #行业分析 #市场发展趋势 #研究报告 #行业发展前景 #趋势 #视频播客 #产业发展趋势
👉 中国播客用户已突破1.2亿,每10个年轻人里就有3个是“耳机党”!
👉 市场规模预计2025年超50亿,广告主疯狂涌入,你的耳朵正在被“盯上”!
🌟 【谁在听播客?】
📍 高知高收入人群:75%用户是本科以上,月入过万比例超高!
📍 一线城市主力:北上广深杭蓉用户占比超60%,通勤、家务、睡前成黄金收听场景!
📍 Z世代&女性崛起:年轻人更爱小众文化,女性听众在情感、生活类播客中占主导!
🔥 【爆款内容密码】
✅ 聊天类仍是顶流,但“深度内容”才是王道!
✅ 播客剧、心理疗愈、垂直兴趣成新蓝海,小众即高级!
✅ 主播IP化是核心:人格魅力>内容本身,粉丝经济潜力无限!
💡 【平台暗战谁赢了?】
小宇宙:文艺青年的精神角落,社区粘性无敌!
喜马拉雅:车载场景霸主,通勤党的首选!
网易云音乐:用音乐基因做播客,Z世代疯狂上头!
B站:视频播客来袭,耳朵眼睛一起卷!
🚀 【未来已来!】
👉 AI剪辑+智能推荐:制作门槛暴降,小白也能当主播!
👉 车载场景成新战场:开车听播客,堵车也不emo!
👉 视频播客爆发:声音不够看?画面来凑!
💬 【给听众的真心话】
“信任经济”是播客的灵魂,
你因为主播买过东西吗?
评论区聊聊你的“耳朵消费”~
#行业报告 #行业研究 #播客 #行业分析 #市场发展趋势 #研究报告 #行业发展前景 #趋势 #视频播客 #产业发展趋势

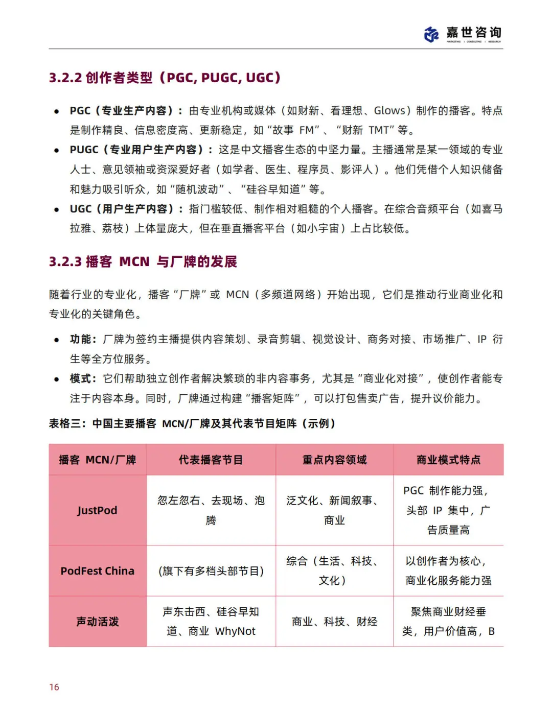
研报速递
发表评论
发表评论: