研报速递
首页
行业资讯
热门搜索
加入亿拓客·流量大师 撬动财富之门!!!
首页
»
行业资讯
» AI智能板块
行业资讯
加入亿拓客·流量大师 撬动财富之门!!!
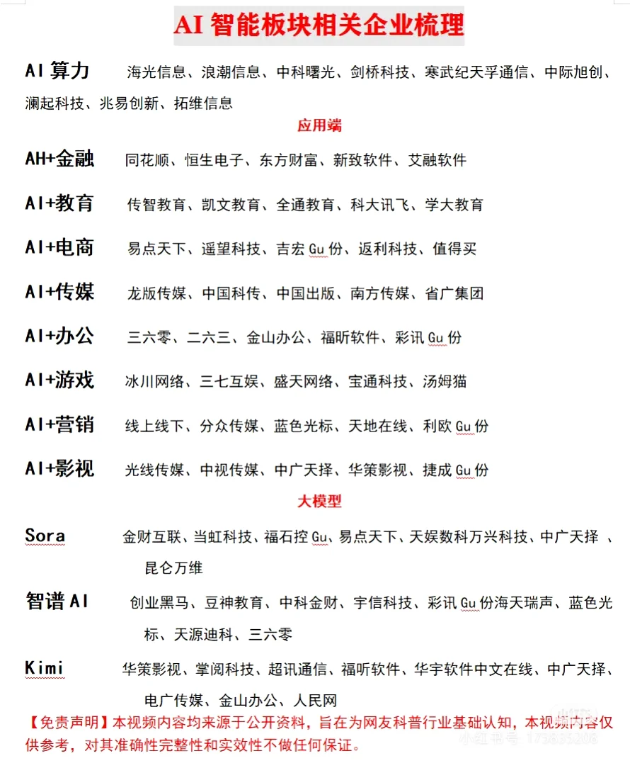
AI智能板块
wang
2025-10-30
行业资讯
AI智能板块
#AI智能板块
上一篇:
原产地证自主申请教程,看一遍就会👇
下一篇:
🔍解码泡泡玛特:年营收130亿的潮玩帝国
猜你喜欢
这家券商,国资股东拟“清仓”!
上海市蒂艾孚网络科技有限公司
券商离职的怎么这么多?
上海市蒂艾孚网络科技有限公司
实习招募 | 某TOP券商研究所人工智能量化实习生招募
上海市蒂艾孚网络科技有限公司
谈谈香港或海外的券商与CRS
上海市蒂艾孚网络科技有限公司
十大券商策略:持股过节,兼具胜率与赔率!眼下是加仓良机
上海市蒂艾孚网络科技有限公司
实名吐槽券商领导:PUA两年、奖金为0,还逼员工借钱!
上海市蒂艾孚网络科技有限公司
发表评论
发表评论:
取消回复
发表评论
发表评论: