研报速递
首页
行业资讯
热门搜索
加入亿拓客·流量大师 撬动财富之门!!!
追求艺术与商业的完美结合
The pursuit of the perfect combination of art and Commerce.
首页
»
行业资讯
行业资讯
加入亿拓客·流量大师 撬动财富之门!!!
行研周报篇(二)动态类内容撰写
上海市蒂艾孚网络科技有限公司
行研实习|mentor 手把手教的一些野路子
上海市蒂艾孚网络科技有限公司
金融小白初入职场 今天聊聊二级行研
上海市蒂艾孚网络科技有限公司
招医药组行研实习生
上海市蒂艾孚网络科技有限公司
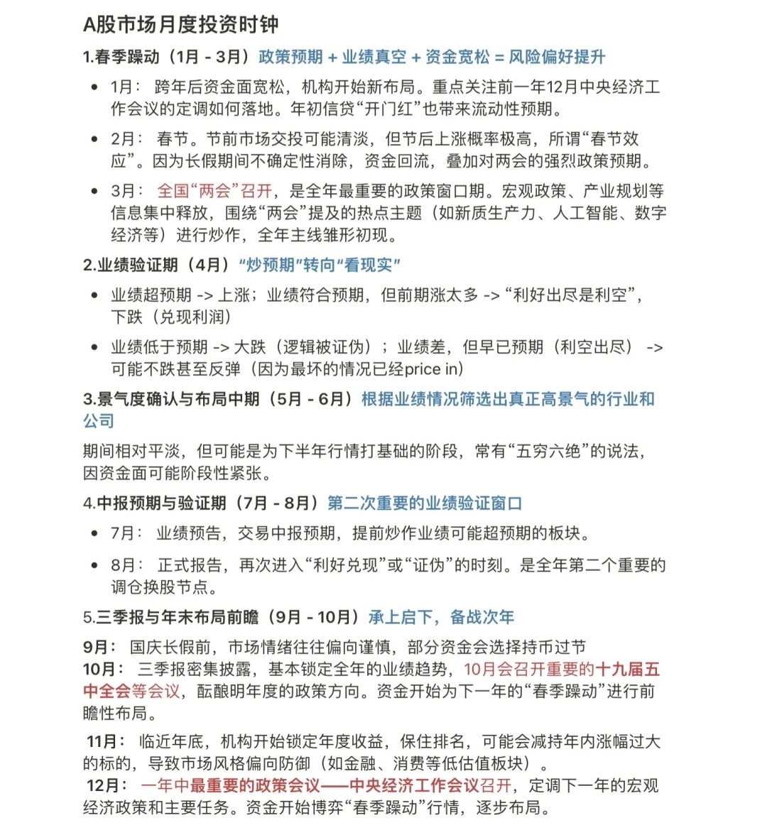
A股月度投资时钟(行研实习生版)
上海市蒂艾孚网络科技有限公司
券商医药领域行研实习
上海市蒂艾孚网络科技有限公司
行研实习|实习生可以学的一些靠谱偷懒法
上海市蒂艾孚网络科技有限公司
低年级小白如何快速上手行研实习?
上海市蒂艾孚网络科技有限公司
topVC实习感悟3 | PEVC和行研思维差异很大
上海市蒂艾孚网络科技有限公司
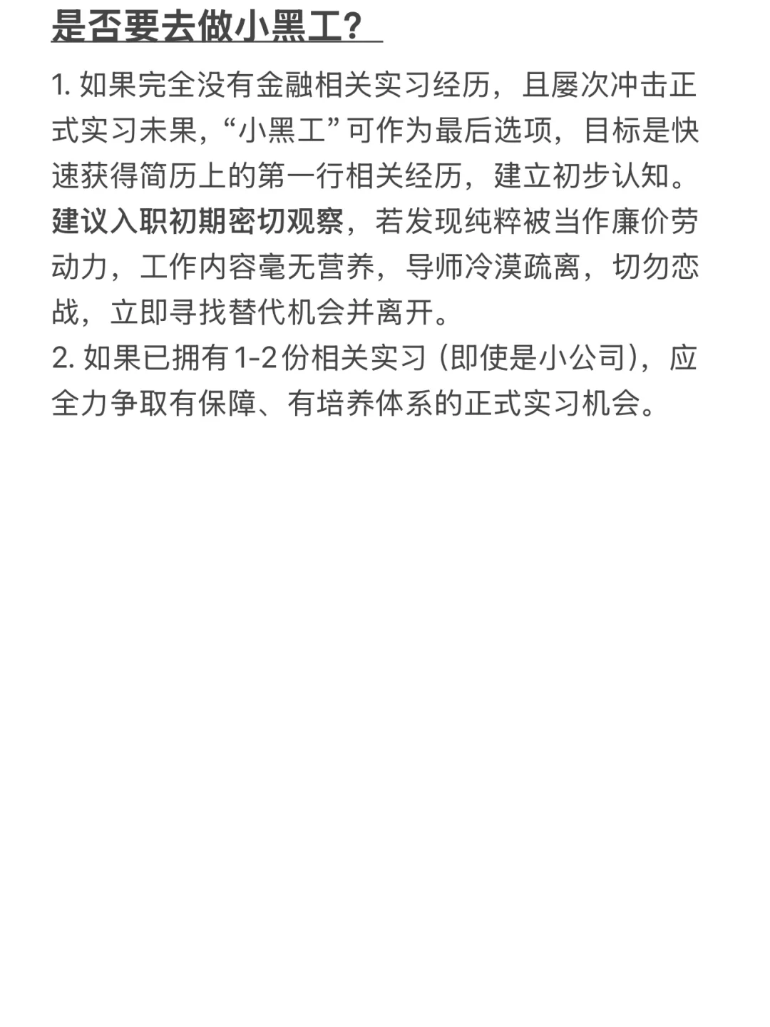
金融机构的“小黑工”实习,到底有没有用?
上海市蒂艾孚网络科技有限公司
‹‹
‹
1379
1380
1381
1382
1383
1384
1385
1386
1387
1388
›
››